跳到主要內容區
Menu
Menu
回首頁
認識崇右
學校特色
董事長
校長
校史/校訓/校徽
地理位置
校園地圖
校內分機
學生行事曆
行政單位
教務處
學務處
總務處
秘書室
人事室
會計室
招生服務中心
研究發展處
國際暨兩岸事務處
進修部
校務研究中心
圖書資訊中心
推廣教育中心
原住民族學生資源中心
教學單位
表演藝術學院
影視設計學院
觀光產業學院
通識敎育中心
招生資訊
招生服務中心
新生推薦專區
入學獎助學金專區
資訊服務
教學評量
網路選課
社團圈選
線上文件申請
UCAN就業職能平台
校園網路資訊系統
證照/校外競賽填報系統
G-mail
電子公文
崇右Citrix雲端應用系統
場地管理
電腦報修
資訊整合平台
工讀生加退保系統
SharePoint平台
其他連結
土地銀行代收學雜費服務網
畢業生流向問卷
郵件公告管理
google教室
智慧財產權宣導網
個人資料保護宣導網
高教深耕網站
ODF推動專區
新生專區
新冠肺炎防疫專區2427-4604
粉絲專區
影音專區
招生專區
服務信箱
本功能需使用支援JavaScript之瀏覽器才能正常操作
首頁
校外獎學金資訊
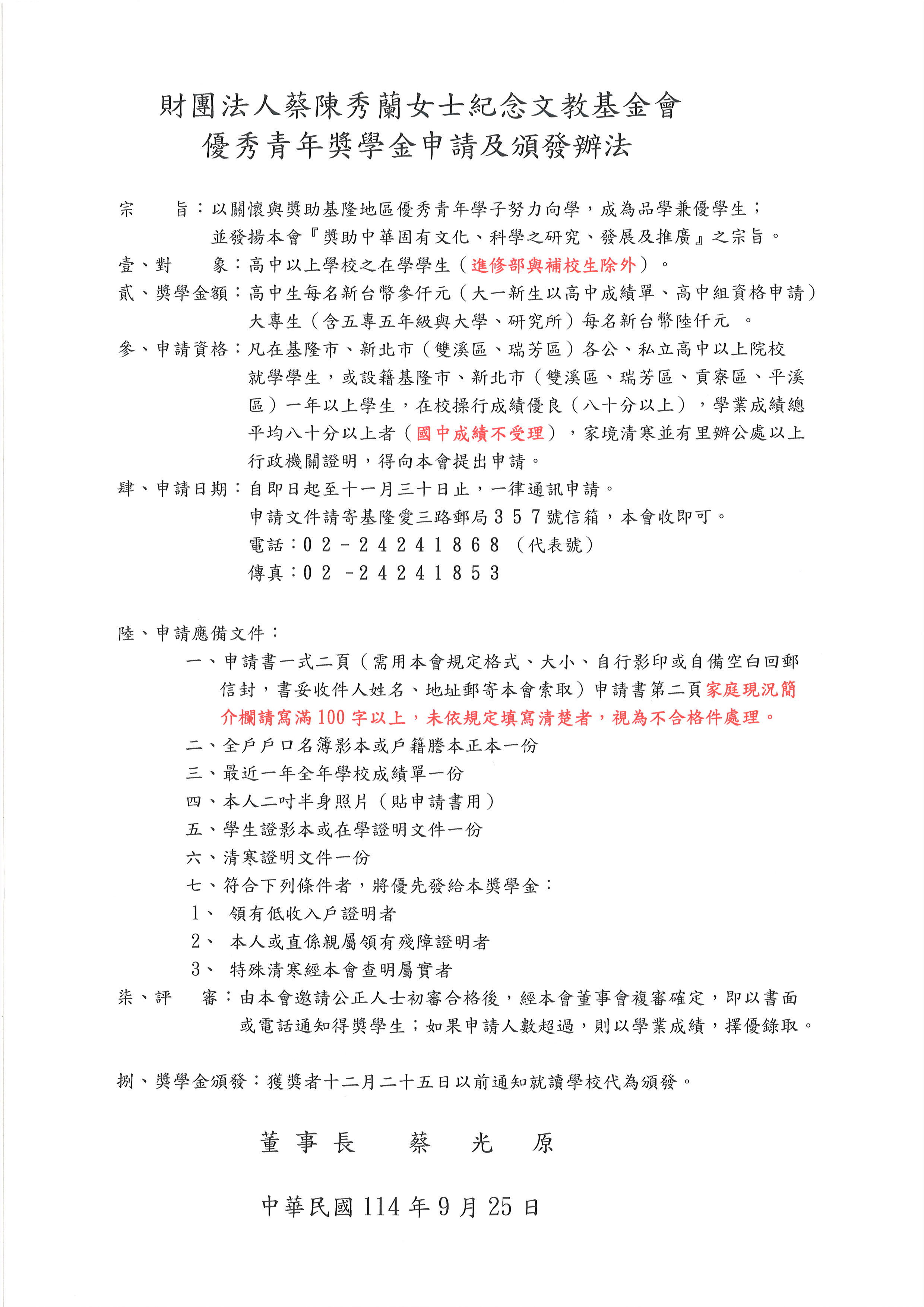
【訊息轉知】財團法人蔡陳秀蘭女士紀念文教基金會
瀏覽數:
友善列印
分享
Close (Esc)
Share
Toggle fullscreen
Zoom in/out
Previous (arrow left)
Next (arrow right)